资质荣誉
会长致辞
组织架构
理事会
监事会
专家委员会
协会历程
党务公开
支部动态
学习园地
通知公告
协会资讯
会员动态
展会资讯
政策法规
行业动态
重要通知
政策宣讲
申报咨询
服务内容
会员代表
人才服务
行业报告
章程
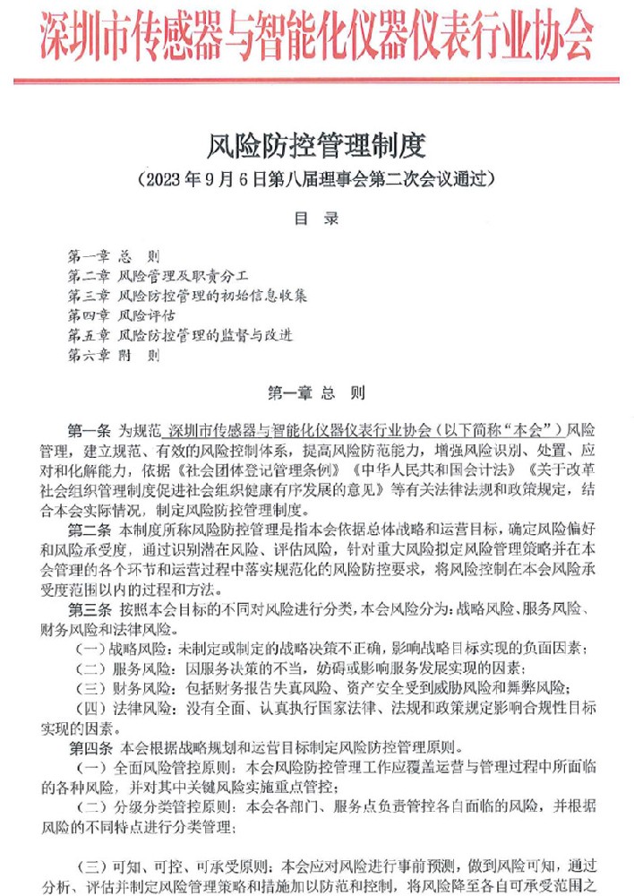
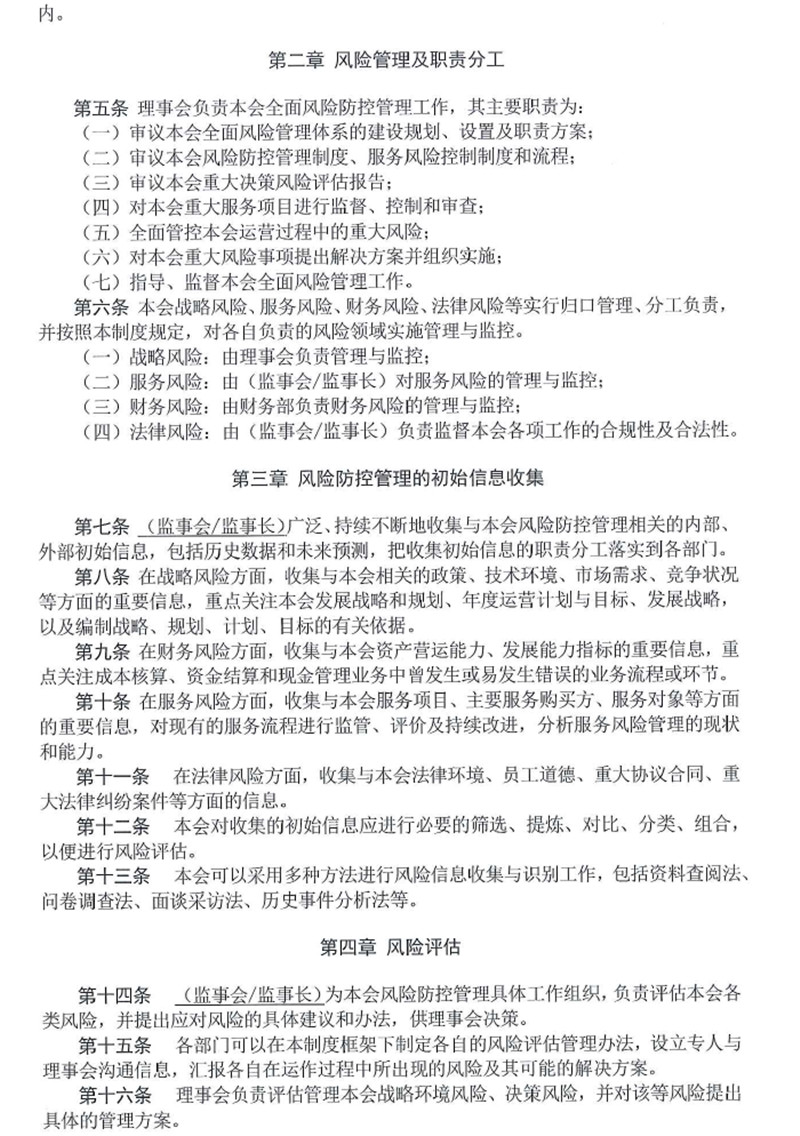
管理制度
联系我们
入会流程
入会申请
权利义务
会费标准
上一条:自律委员会守则 下一条:没有了!